ソーシャル問題解決システム『sekasuku(セカスク)』上で未来構造ツリー(FRT)が作れるようになりました。
http://press.sekasuku.com/2016/09/15/50
この未来構造ツリー(FRT)は、作ってるとウツになってくる現状問題構造ツリー(CRT)と違って、明るい未来を描くことができる、とても楽しいツールです。

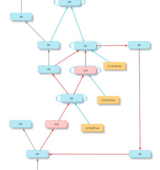
対立解消図(CRD)で考えたインジェクション(解決策)を実行することで、本当に問題が解決できるのかな?と思った時や、思いついたアイディアを実行すると、どうなっていくかを検討するツールです。
現状問題構造ツリー(CRT)では望ましくない結果(UDE)をつなげてツリーにしていましたが、未来構造ツリー(FRT)では望ましい結果(DE)をつなげてツリーを作ります。
DEは素敵で楽しいことばかりなので、それが連鎖していくツリーを作っていると楽しくなってくるのです!!
考えたインジェクション(解決策)で問題をぜんぶ解決できるのか、インジェクションを実行することで新たな問題(UDE)が出てきたらどういうインジェクションを対策として当てるのか、事前に検討することができます。
悪循環の反対の”良循環”をツリーに設計することで、良い結果がますます良い結果を生んで行くように洗練することができます。
洗練されたインジェクションを実行することで、どんな良い未来になっていくのかを関係者にプレゼンして、仲間を増やしていきましょう。
では、引き続きsekasukuをよろしくお願いいたします。













コメント